Упражнение 1: Разбор решения
Надеюсь, ты попробовал(а) построить свою диаграмму контейнеров — это одно из самых полезных упражнений для любого архитектора.
Визуализация архитектуры — навык, который со временем становится не просто полезным, а необходимым. Ты будешь рисовать подобные схемы постоянно: в документации, на созвонах, при онбординге новых членов команды и во время проектирования систем.
Мой вариант диаграммы FoodFleet
Для примера я использовал Excalidraw — лёгкий инструмент для быстрых набросков.
Это черновая версия, не финальный вариант для документации, но она хорошо иллюстрирует структуру приложения и связи между компонентами.

Еще мне нравится результат который дает Structurizr. Ты можешь попробовать результат здесь. Используй следующий код как основу:
workspace "FoodFleet - Container Diagram" {
model {
user = person "Пользователь" "Делает заказ, используя клиентское приложение."
restaurant = person "Ресторан" "Получает и обрабатывает заказы через приложение для вендоров."
driver = person "Водитель" "Собирает и доставляет заказы, используя мобильное приложение."
paymentSystem = softwareSystem "Внешняя платёжная система" "Обрабатывает платежи и возвраты."
adminSystem = softwareSystem "Админка" "Используется сотрудниками FoodFleet для модерации и поддержки."
foodFleet = softwareSystem "Сервис FoodFleet" "Платформа для доставки еды, объединяющая клиентов, рестораны и курьеров." {
webApp = container "Клиентское приложение" "Веб-приложение для клиентов, позволяющее искать рестораны и оформлять заказы." "Next.js"
restaurantApp = container "Ресторанное приложение" "Приложение для ресторанов, позволяющее получать заказы и управлять меню." "React SPA"
driverApp = container "Водительское приложение" "Мобильное приложение для курьеров, предназначенное для обработки доставок." "Native"
websocketServer = container "Веб-сокет сервер" "Передаёт события в реальном времени пользователям." "Node.js"
coreApi = container "Core API" "REST API, объединяющий все приложения и взаимодействующий с БД." "Java / .NET"
database = container "База данных" "Основное хранилище данных заказов, пользователей и ресторанов." "PostgreSQL"
}
user -> webApp "Делает заказы через"
restaurant -> restaurantApp "Получает заказы через"
driver -> driverApp "Доставляет заказы через"
webApp -> coreApi "Работает с заказами через REST API"
restaurantApp -> coreApi "Работает с заказами через REST API"
driverApp -> coreApi "Работает с заказами через REST API"
coreApi -> database "Чтение/запись данных"
coreApi -> websocketServer "Создаёт события для отправки пользователям"
websocketServer -> webApp "Отправляет события в реальном времени"
coreApi -> paymentSystem "Процессит оплаты"
coreApi -> adminSystem "Передаёт данные для модерации и аналитики"
}
views {
container foodFleet Container Diagram {
include *
autolayout lr
title "Диаграмма контейнеров системы FoodFleet"
}
theme default
}
}
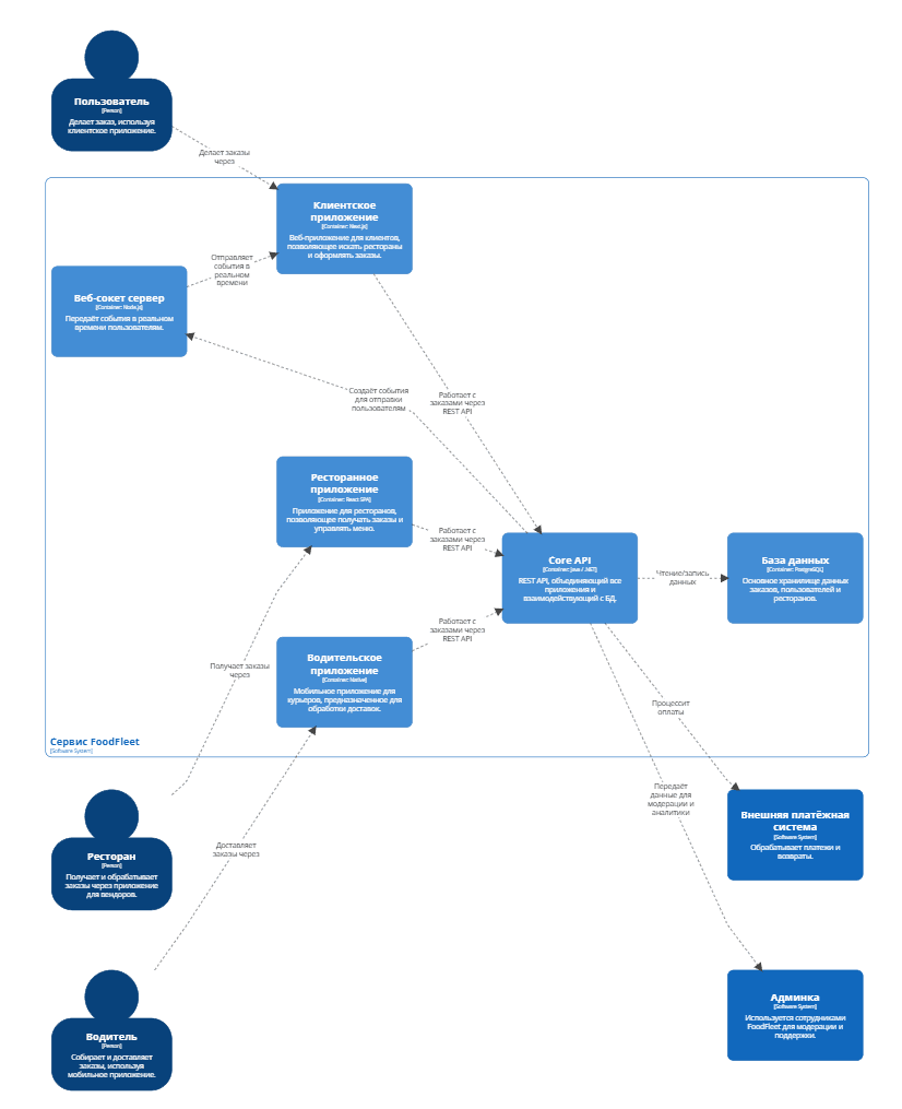
Примерно так получится в итоге:

Как построена диаграмма
-
Система как рамка
В центре изображён наш сервис FoodFleet — это «коробка», внутри которой размещены все контейнеры системы.
Вверху — пользователи (Клиент, Ресторан, Водитель),
внизу — внешние системы (Платёжная система и Админка). -
Контейнеры внутри системы
Каждый контейнер обозначен отдельным блоком:- Клиентское приложение (Next.js)
- Ресторанное приложение (React SPA)
- Водительское приложение (Native)
- Core API (Java / .NET)
- WebSocket-сервер (Node.js)
- База данных (PostgreSQL)
Технологии указаны под названием контейнера — это полезно при онбординге новых разработчиков, чтобы сразу понять технологический стек.
-
Связи и стрелки
Все элементы соединены подписанными стрелками:- Пользователи взаимодействуют со своими приложениями.
- Все приложения используют Core API для работы с заказами.
- WebSocket-сервер отправляет события в реальном времени клиентам.
- API взаимодействует с базой данных и внешними сервисами.
-
Группировка клиентов
Чтобы не перегружать диаграмму множеством стрелок, я обозначил все клиентские приложения (Web, Restaurant, Driver) общей пунктирной линией. Это не часть официальной нотации C4, но помогает визуально упростить схему и сделать связи более читаемыми.
Нестандартные элементы (и почему они допустимы)
C4-модель задаёт базовые правила, но главная цель архитектурной диаграммы — понятность, а не следование догмам.
Можно добавлять:
- группирующие рамки (как здесь — для клиентских приложений),
- цветовые акценты (например, подсветить контейнер, над которым идёт работа),
- пиктограммы или краткие описания.
Главное — чтобы человек, впервые открывший диаграмму, смог быстро понять, как работает система и какие компоненты её составляют.
Зачем всё это
Давайте еще раз проговорим зачем нам контейнерная диаграмма:
- Помогает увидеть архитектуру целиком.
- Делает систему понятной для новых участников.
- Формирует единый словарь для команды (все говорят о компонентах одинаковыми терминами).
- Легко обновляется при изменениях и может использоваться в документации.
Итого
- Мы построили диаграмму контейнеров (или контейнерную диаграмму, как вым удобнее) FoodFleet (уровень 2 модели C4).
- Разобрали, какие элементы в неё входят и как их соединять.
- Поняли, что главное - ясность, а не строгое следование нотации.
- Определили контейнер, с которым будем работать дальше - Клиентское приложение (Next.js).
На схеме ты можешь увидеть Клиентское приложение (Next.js) -
это тот контейнер, архитектуру которого мы будем проектировать дальше и с ним мы будем работать на протяжении следующих модулей.
Это платный урок
Купите полный доступ к курсу чтобы просматривать данный контент
Основы архитектуры фронтенда
Изучите основы проектирования современных, высоконагруженных фронтенд-приложений.
Безопасные платежи обрабатываются сервисом Юкасса
Комментарии
Войдите, чтобы оставить комментарий