Упражнение 4: Решение
В этом уроке мы разберём решение четвёртого упражнения, в котором нужно было построить диаграмму последовательности (Sequence Diagram) для процесса обновления статуса заказа в реальном времени.
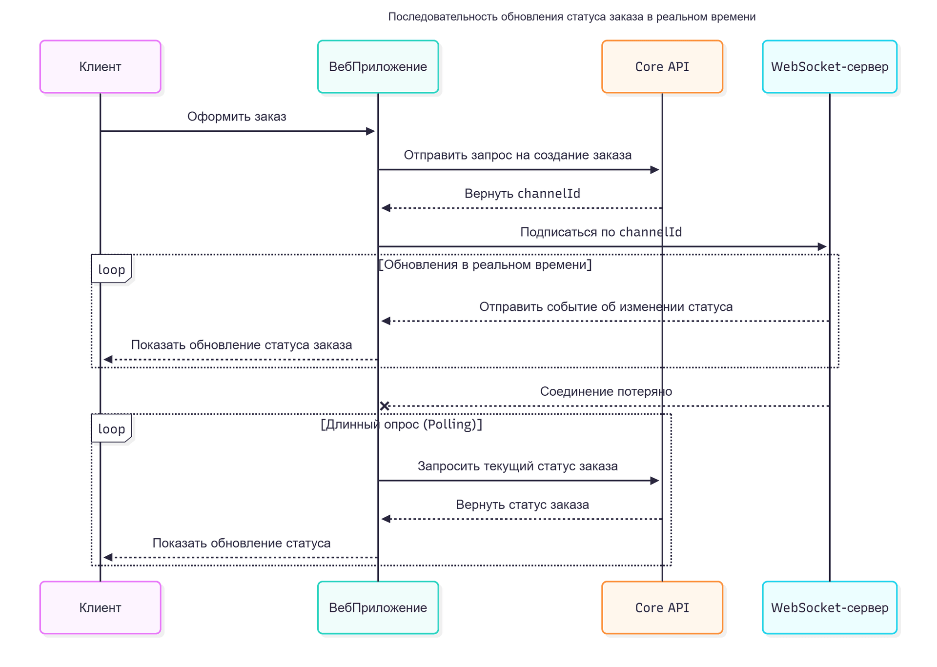
Вот пример решение которое может получиться у вас:

Последовательность начинается с того, что клиент оформляет заказ через веб-приложение. После отправки заказа:
- Web App → Core API — отправляется запрос на создание заказа.
- Core API → Web App — API возвращает channelId, уникальный идентификатор канала событий.
- Web App → WebSocket Server — приложение использует channelId, чтобы подписаться на канал обновлений.
На этом этапе клиентский интерфейс готов принимать события о статусе заказа.
Далее запускается цикл обновления в реальном времени. Этот цикл продолжается, пока соединение с WebSocket-сервером активно:
- WebSocket-сервер отправляет события об изменении статуса заказа.
- Веб-приложение получает их и обновляет UI клиента.
Если соединение с WebSocket-сервером обрывается, мы выходим из цикла. С этого момента начинается альтернативный механизм:
- веб-приложение периодически запрашивает у Core API текущий статус заказа,
- получает ответ,
- обновляет интерфейс пользователя.
Этот подход менее эффективен, чем WebSocket-ы, но обеспечивает надёжность и непрерывность получения данных.
Это платный урок
Купите полный доступ к курсу чтобы просматривать данный контент
Основы архитектуры фронтенда
Изучите основы проектирования современных, высоконагруженных фронтенд-приложений.
Безопасные платежи обрабатываются сервисом Юкасса
Комментарии
Войдите, чтобы оставить комментарий